航空机务组工具库房管理方案
在航空维修现场,工具管理从来不是“小事”。
每一把工具都直接影响作业效率,也关系着飞行安全。
现实中,大多数机务单位仍使用普通铁皮柜、传统工具车,配合人工流程或手动登记管理工具。这样的方式不仅容易出现遗漏或错放,也很难做到跨库房、跨区域的实时监管。随着航班量增多、夜航频繁、维修任务日益复杂,FOD(Foreign Object Debris)管控的压力越来越大——工具遗落的风险仍然存在,而管理精度与效率急需提升。

因此,寻找一套智能化、数字化、体系化、可量化的工具管理方式,正成为机务单位的共同诉求。
本文基于斯科信息的整体解决方案,小编将用最通俗、好理解的方式,带大家看看这一套体系如何在机务保障中真正落地。
一、为什么航空维修工具管理需要更精细?
航空维修场景复杂、工种多、工具种类多。传统管理方式往往存在几个普遍问题:
工具借还依赖人工登记,容易漏记、记错;
夜航、雨雪天气下工具盘点效率低;
工具流转不透明,责任难以追溯;
工具遗落在机体、航材车内的风险难以完全规避;
多库房、多工具车、多区域协同管理难度大。
这些问题本质上都和“工具状态不可视、不可追踪”有关。
RFID 技术的优势在于,它能让每一件工具都有“电子身份”,每一次进出都能自动记录,从而在源头上降低误差,为FOD控制提供更细的数据支撑。
二、航空机务工具库房RFID系统部署
在航空机务工具库房的数字化管理中,各类设备协同工作,实现工具的领用、归还、定位、盘点、查找和追溯,形成完整的数据闭环。
本方案基于这一理念,由5款RFID设备构成,各司其职、互为补充,确保工具从入库到使用全过程可控、可查、可追溯。

场景示例
设备1:RFID智能工具柜
在库房环境中,RFID智能工具柜承担着最核心的“库存管理”角色。

它的价值并不在于会自动开门、自动识别,而在于实时性:
工具取走后立即更新库存;
日检、月检只需十秒左右;
工具过期检定自动提醒;
工具异常带出、未归还会提示;
更重要的是,人员身份、工具种类、使用时间都会被记录,让每件工具有迹可循。
这类工具柜适合放在固定库房,全天候运行。对于机务值班人员来说,不需要管理员陪同,也不用手写登记,本身就是一种效率提升。
设备2:RFID智能工具车
如果说工具柜解决的是“库房管理”,那工具车解决的就是“现场管理”。
航空维修最常见的场景是——夜航、机坪、雨雪天气、机库内检修。这些情况下,工具车的移动性和可快速盘点能力非常重要。

RFID智能工具车可以做到:
工具车初始化,自动清点整车工具;
工具借出、归还自动记录;
每天的日检、月检几秒内完成;
工具未归还自动提醒;
工具遗落时,可以使用手持终端追踪查找;
工具靠近车体,即可自动触发开对应抽屉,提升操作效率。
对于航空FOD 管控来说,工具车的重要性甚至超过静态库房,因为绝大多数遗落事件发生在现场、发生在更换机位、发生在赶进度时刻。
一个能随时盘点、随时定位工具的工具车,让现场工作更踏实。
设备3:RFID智能货架
有些维修单位工具数量大、出入库频繁,仅用工具柜远远不够。这时智能货架就派上用场了。

智能货架擅长处理“大批量、开放式管理”:
每层带定位灯,取放工具时能快速锁定位置;
库位绑定功能让工具分布更清晰;
未授权取走会自动报警;
批量扫描,盘点只需几秒;
可与门禁联动协同管理。
当机务人员进入库房挑选工具时,智能货架能自动记录领用情况,省去翻找、记录的时间。
设备4:RFID智能工作站
工具第一次入库时,必须为其创建“电子身份”。
这个过程通常在RFID工作站完成:

批量录入标签与工具信息;
工器具借还,包括后期工具到期或损坏做退库处理;
图形界面便于机务人员快速上手。
它就像库房的“前台”,把所有工具纳入数字体系。
设备5:RFID通道门
在一些体系严格的单位,通道门起到“工具安全出口”的作用。

通道门的意义并不是“监控人员”,而是确保工具不会被无意带出:
感应到未登记的工具带出会声光提醒;
AI算法减少误触与误报;
支持多人同时通过,高峰期不拥堵;
可记录进出数据,便于追溯。
对于FOD管理来说,通道门是非常关键的一环——它解决了工具从“库房到现场”这一过程中的风险。
三、机务工具使用流程
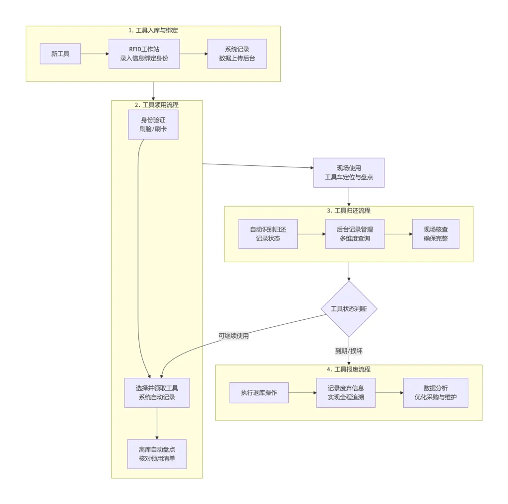
下面用一个典型场景展示工具管理如何自然融入机务工作,分为 入库绑定、领用、归还、报废四个部分。

1. 工具入库及标签信息录入绑定
创建电子身份:新工具入库时,通过RFID工作站为每件工具录入标签信息,绑定工具属性。
批量录入与核验:可批量录入工具数据,确保工具信息准确、完整。
系统记录:工具一旦入库,数据即时上传后台,为后续领用、归还和报废提供基础。
2. 工具领用流程
身份验证:机务人员刷脸或刷卡进入库房,系统自动记录身份与时间。
选择工具:从智能工具柜或智能货架领取所需工具,系统实时更新库存并记录领用信息。
离库盘点:离开库房时,系统自动核对工具领用情况,无需人工核查,确保库存数据准确。
现场使用:工具车随时跟随现场作业,可即时盘点、定位工具,减少遗落风险。
3. 工具归还流程
自动识别归还:工具靠近柜体或货架即可被自动识别归还,系统记录归还人、时间及工具状态。
后台记录管理:所有数据自动上传至后台,可按人员、班组、机型等维度查询,管理透明、可追溯。
现场核查:工具车现场管理辅助检查,确保归还完整、工具状态良好。
4. 工具报废流程
退库操作:对于到期或损坏的工具,工作人员通过工作站或智能柜执行退库操作。
废弃处理记录:系统记录报废工具的信息,包括工具类型、数量及退库时间,实现全流程追溯。
数据分析:后台可统计报废原因和频次,为工具维护和采购提供参考,优化管理决策。
四、从工具管理到 FOD 精细化:真正的变化在哪里?
RFID 工具管理系统的价值不在于“设备先进”,而在于——它把原本分散、断开的流程做成闭环:
工具入库可查;工具借出可查;工具使用中可查;工具归还可查;工具未归还可查;工具遗落可查;责任归属可查
这就是航空FOD管理最核心的目标:
所有工具都有记录,所有工具都能找到,所有过程都能追溯。
对于机务团队而言,减少的是隐患,提升的是效率,更重要的是为安全运行提供了更稳妥的底层保障。
若您所在单位正在规划工具管理优化、数字化改造,或希望获得更贴合现场的执行方案,欢迎与斯科联系19925314483,我们将根据实际场景提供更完整的参考与建议。
相关推荐
-
智慧图书馆RFID解决方案
921斯科(Cykeo)的RFID图书馆解决方案依托于强大的超高频研发技术、制造能力,随着公司新研发产品的不断问世,公司对未来智慧图书馆的进一步发展将会提供更多更大的帮助。
查看全文 -
制造业RFID仓储管理方案:提升效率与精准度的关键技术解析
432制造业供应链的复杂化进程不断加速,传统仓储管理模式在数据时效性控制与人力成本管控方面遭遇显著瓶颈。本期结合汽车零部件、电子元器件等典型制造场景,详细解析基于超高频RFID的仓储数字化改造路径。
查看全文 -
RFID警用装备管理方案
816斯科(Cykeo)RFID警用装备管理方案采用先进的射频识别技术,实现对警用装备的智能化追踪与管理,包括实时盘点、快速定位、自动记录使用情况及维护提醒等功能,显著提升警务工作效率与装备管理水平,确保装备随时处于最佳状态,为执法行动提供坚实后盾。
查看全文 -
服装品牌新福音:斯科RFID方案助你高效管理仓库与门店
307斯科结合服装品牌企业的实际需求以及自身在RFID行业的丰富经验和独特技术,提出了融合网络技术、计算机技术以及数据库技术,定制出一套关于RFID的仓库零售管理系统解决方案。
查看全文
斯科Cykeo官网



